Regular paper

LINC00342 induces metastasis of lung adenocarcinoma by targeting miR-15b/TPBG

Hang Su1#, Shichang Yu2#, Fashi Sun1, Di Lin1, Peng Liu1 and Liang Zhao2

1Department of Cardiothoracic Surgery, Sanya People’s Hospital; West China (Sanya) Hospital of Sichuan University, Sanya, PR China; 2Department of Cardiothoracic Surgery, Hebei Province Hospital of Chinese Medicine, Shijiazhuang, PR China

In this study, the function and regulation of long non-coding RNA (lncRNA) LINC00342 in lung adenocarcinoma were investigated. From The Cancer Genome Atlas (TCGA) datasets and Gene Expression Omnibus (GEO) datasets, LINC00342 was found to be up-regulated in lung adenocarcinoma. The high expression of LINC00342 was also validated in lung cancer cell lines. LINC00342 induced invasion and epithelial–mesenchymal transition (EMT) process of A549 cells. By analyzing GEO datasets, TPBG was confirmed positively correlated to LINC00342 and highly expressed in lung adenocarcinoma. In addition, TPBG induced invasion and EMT process of A549 cells. Through bioinformatics analysis and luciferase assay, miR-15b was validated as a direct target of both LINC00342 and TPBG. Ectopic miR-15 expression repressed LINC00342 and TPBG. Interestingly, LINC00342 overexpression inhibited miR-15b and induced TPBG, whereas ectopic TPBG unchanged LINC00342 and miR-15b levels. In conclusion, LINC00342 promotes metastasis of lung adenocarcinoma through inducing TPBG targeted by miR-15b.

Key words: LINC00342, TPBG, miR-15b, metastasis, lung adenocarcinoma

Received: 09 May, 2021; revised: 14 November, 2021; accepted:
15 November, 2021; available on-line: 22 April, 2022

e-mail: liangzhao@gmx.net

#Authors contributed equally

Abbreviations: EMT, Epithelial–mesenchymal transition; TPBG, Trophoblast glycoprotein; TCGA, The Cancer Genome Atlas; LUAD, lung adenocarcinoma; lncRNA, Long non-coding RNA; q-PCR, Quantitative real-time PCR; ceRNA, Competitive endogenous RNA; GEO, Gene Expression Omnibus; UTR, 3’-untranslational regions

Introduction

Lung cancer is one of the cancers with high mortality rate around the world. In all lung cancer types, lung adenocarcinoma accounts for more than 45% (Yang et al., 2021). Although clinical treatments including surgery, radiotherapy and chemotherapy prolong the patient survival rate, the reoccurrence rate is still growing because of the metastasis (Xie et al., 2021). Therefore, identification of potential bio-targets of metastasis is essential for overcoming the obstacle in lung adenocarcinoma.

In the last decade, long non-coding RNA (lncRNA) was identified to play important roles in cancer progression (Lopez-Jimenez & Andres-Leon, 2021). LncRNA contributes to multiple biological functions and processes including proliferation, apoptosis and metastasis (Tang et al., 2021). Therefore, lncRNAs are a group of promising targets for cancer prevention. In this study, the function of lncRNA LINC00342 in lung adenocarcinoma was investigated. Previous studies have shown that LINC00342 is an oncogenic lncRNA which promotes metastasis and tumor growth in several cancers, including lung cancer (Chen et al., 2019; Tang et al., 2019; Miao et al., 2020; Shen et al., 2021). Here we clarified that LINC00342 induced metastasis of lung adenocarcinoma through regulating Trophoblast glycoprotein (TPBG) and miR-15b.

TPBG is a transmembrane glycoprotein that is rarely expressed in normal human tissues (Hole & Stern, 1988; Southall et al., 1990). Accumulating evidence indicated that TPBG is highly expressed in tumors such as bladder cancer, breast cancer and ovarian cancer (Southall et al., 1990; Xylinas et al., 2014; Stern & Harrop, 2017). In addition, high TPBG expression indicates a poor clinical outcome of gastric cancer (Gromova et al., 2009). However, the function and underlying mechanism of TPBG in lung cancer are still elusive. In this study, we investigated the regulation of TPGB by lncRNA LINC00342 via miR-15b. The microRNA miR-15b was identified as a common target of both LINC00342 and TPBG, which suggested a competitive endogenous RNA (ceRNA) regulation. Our findings confirmed LINC00342/miR-15b/TPBG regulatory axis, which provides a new direction for prevention of lung adenocarcinoma metastasis.

Materials and methods

Cell culture

A549, NCI-H1975, PG49 and NHLF fibroblasts were purchased from Cell Bank of the Chinese Academy of Sciences. A549 is a lung adenocarcinoma cell line derived from a 58-year-old Caucasian male. NCI-H1975 cells and PG49 cells were initially derived from non-small cell lung cancer tissue. All of these three cancer cell lines are epithelial cells. NHLF fibroblast is a normal primary cell from normal lung tissue. Cancer cells were cultured in RPMI-1640 medium (Gibco, USA) supplied with 10% fetal bovine serum (FBS, Gibco, USA) and cultivated in 5% CO2, 37ºC. NHLF was grown in Fibroblast Basal Medium (ATCC® PCS-201-030, USA) supplemented with Fibroblast Growth Kit-Low serum (ATCC® PCS-201-041, USA).

Vectors and RNAs

Overexpression of LINC00342 and TBPG were realized through pcDNA3.1(+) vector cloning. Both inserted sequences, synthesizing and vector construction, were performed by GenePharm (Shanghai, China). The sequence information of inserts was confirmed by Sanger sequencing. Verified overexpression vectors were named as pcD-L342 and pcD-TPBG, respectively. LINC00342 and TPBG siRNAs and related scrambled siRNAs were designed and synthesized by Biomics (Nantong, China). MiR-15b mimics and negative control were ordered from Qiagen (Germany).

RNA extraction and quantitative real-time PCR (q-PCR)

After different treatments, total RNAs were extracted from cells by using High Pure RNA Isolation Kit (Roche, Switzerland). In each group, 100 ng RNA was used for reverse transcription to obtain cDNA. The q-PCR was performed in Light Cycler 480 system (Roche, Switzerland) and used SYBR Green PCR Master Mix (TaKaRa, Japan). GAPDH was served as an internal control for normalization. The relative quantitative comparison between the groups was evaluated using the 2ΔΔCt method.

Transfection

Cell transfection was performed according to the instructions provided by the manufacturers of transfection reagents. Briefly, for vector transfections, Lipofectamine 2000 (Invitrogen, USA) was used. The final amount of vector in each group is 2 μg in a 6-well plate. The ratio of Lipofectamine 2000 and vector is 1:1 (v/v). For siRNA and miRNA transfection, HiPerFect Transfection Reagent (Qiagen, Germany) was used. The final concentration of RNAs was 25 nM. The volume of transfection reagent used is 7 μl per well in a 6-well plate. The lipo-vector mixture was incubated for 5 min at room temperature. Then, added the mixture into cells dropwisely and cultivated for 48h.

Western blot

After different treatments, cells were lysed by RIPA buffer (50 mM Tris HCl, 150 mM NaCl, 1.0% (v/v) NP-40, 0.5% (w/v) Sodium Deoxycholate, 1.0 mM EDTA, 0.1% (w/v) SDS and 0.01% (w/v) sodium azide at a pH of 7.4). Total protein was quantified with BCA Kit (ThermoFisher, USA) according to the manufacturer’s instructions. Total 30 μg protein was loaded and separated by SDS-PAGE and transferred onto PVDF membrane (Millipore, USA). Next, membranes were blocked with 5% skim milk dissolved in 1×TBST for 30 min at room temperature. The membranes were incubated with primary antibodies against TPBG (1:1000, Sigma-Aldrich) and Tubulin (1:5000, Sigma-Aldrich) at 4ºC overnight. The secondary antibody was incubated with membrane for 1h at room temperature. LI-COR Odyssey imaging system was employed to catch signals.

Transwell assay

After transfection and cultivation for 48h, cells were seeded into upper chamber (Millipore, USA) at the density of 5×104 cells/well, suspended in 200 μl medium without FBS in a 24-well plate. The lower chamber was filled with fresh medium containing 10% FBS. Cells were continuously cultivated for 48h. Cells in upper chamber were fixed by methanol for 30 min at room temperature. Then, carefully removed cells in the lower chamber and stained the chamber with 0.5% crystal violet for 15 min. The invasion rate was calculated by counting stained cell numbers.

Luciferase assay

The seed sequences of miR-15b in LINC00342 and TPBG were cloned onto pGL3 control vector (Promega, USA). The whole procedure was performed by GenePharm (Shanghai, China). A549 cells were used for co-transfection of reporter vector and miRNA mimics. Cells were seeded into 24-well plate at the density of 2×104 cells/well and then co-transfected with 50 ng pGL3-L342 WT/MUT, 50 ng pGL3-TPBG WT/MUT vectors and 20 nM miR-15b mimics by HiPerfect Transfection Reagent (Qiagen, Germany). 20 ng Renilla vector was also co-transfected as normalization. The luciferase activity was measured according to the instructions of the Dual Luciferase Reporter assay after 48h cultivation.

Bioinformatic data analysis

The expression of LINC00342 and TPBG in TCGA-LUAD was analyzed and obtained from GEPIA (http://gepia.cancer-pku.cn/index.html). The expression of LINC00342 in GEO datasets were analyzed and the datasets were downloaded from GSE72762, GSE75342 and GSE89039. The correlation between LINC00342 and TPBG was calculated and obtained from GEPIA (http://gepia.cancer-pku.cn/index.html), UALCAN (http://ualcan.path.uab.edu/index.html) and lnCAR (https://lncar.renlab.org/). The overall survival of lung adenocarcinoma patients correlated to TPBG expression was analyzed from GEPIA. LINC00342 and TPBG targeted miRNAs were predicted through miRmap (https://mirmap.ezlab.org/). MiRNA expressions were analyzed from miR-TV (http://mirtv.ibms.sinica.edu.tw/).

Statistical analysis

All statistical analyses were performed using GraphPad Prism v8.0 (GraphPad Software, Inc.) software. All experiments were repeated in triplicate and the data are presented as the mean ± S.D. For associations between LINC00342 expression and TPBG expression in LUAD Pearson’s correlation analysis was used. A Student’s t-test was used to compare two groups when the variance between groups was equal, and the Wilcoxon signed rank test was used in multi-group comparisons when the variance between groups was unequal. P<0.05, from a two-tailed test, was considered to indicate a statistically significant difference.

Results

LINC00342 was up-regulated in lung adenocarcinoma

To investigate the expression LINC00342 in lung adenocarcinoma, we analyzed gene expression data obtained from TCGA-LAUD datasets and three GEO datasets (GSE72762, GSE75342 and GSE89039) with clinical patient information. In the TCGA-LUAD results, LINC00342 expression was up-regulated in tumor samples, whereas the difference was insignificant when compared to the normal samples (Fig. 1A). By analyzing GSE27262, GSE75324 and GSE89039, LINC00342 was up-regulated significantly in tumor samples compared to normal group (Fig. 1B to 1D). To confirm the bioinformatics analysis results, we detected LINC00342 expression in three lung adenocarcinoma cell lines including A549, NCI-H1975 and PG49. Indeed, compared to NHLF fibroblast, LINC00342 was highly expressed in three cancer cell lines (Fig. 1E). Therefore, LINC00342 is a potential oncogenic lncRNA promoting lung adenocarcinoma progression.

LINC00342 induced metastasis of lung adenocarcinoma cells

Next, the function of LINC00342 on metastasis was studied. Silencing or ectopic expression of LINC00342 was achieved by specific LINC00342 siRNA or overexpression vector (pcDNA-L342) in A549 cells, respectively (Fig. 2A and 2B). MTT analysis revealed that LINC00342 silencing repressed proliferation ability of A549 cells (Fig. 2C). To further elucidate the function of LINC00342 in metastasis, we performed q-PCR analysis on EMT markers such as CDH1, VIM and SNAI1. Ectopic LINC00342 repressed CDH1 while VIM and SNAI1 were induced by LINC00342 (Fig. 2D). In addition, LINC00342 silencing induced CDH1, whereas VIM and SNAI1 were repressed (Fig. 2E). Above results indicated that LINC00342 induces EMT process in lung adenocarcinoma cells. Furthermore, transwell assay showed that ectopic LINC00342 induced A549 cell invasion ability (Fig. 2F). Conversely, silencing LINC00342 repressed A549 cell invasion ability (Fig. 2G). In summary, LINC00342 promotes lung adenocarcinoma metastasis via EMT process regulation.

TPBG was positively correlated to LINC00342

To investigate the landscape of LINC00342 correlated gene expressions in lung adenocarcinoma, we analyzed GSE27262, GSE75324 and GSE89039 datasets to obtain positively and negatively correlated genes of LINC00342. The correlated genes with high-ranking scores were selected and presented from Fig. 3A to 3C. In total, 70 genes in GSE27262, 184 genes in GSE75324 and 129 genes in GSE89039 were positively correlated to LINC00342 expression. Interestingly, by comparing the common correlated genes from three GEO datasets, only TPBG was obtained (Fig. 3D). Therefore, TPBG was the interesting gene correlated to LINC00342 and investigated in the following studies. By analyzing the data of TCGA-LUAD datasets, TPBG also showed a positive correlation with LINC00342 (Fig. 3E). In lung adenocarcinoma samples, TPBG was highly expressed compared to the normal samples (Fig. 3F). In addition, high TPBG expression indicated a lower overall survival rate in lung adenocarcinoma patients (Fig. 3G). Furthermore, we detected TPBG expression in three lung adenocarcinoma cell lines. Indeed, TPBG was highly expressed in lung adenocarcinoma cells compared to NHLF fibroblast (Fig. 3H). From the results of The Human Protein Atlas, TPBG also showed a high expression level in lung adenocarcinoma tissues of different patients (Fig. 3I). Interestingly, ectopic LINC00342 further promoted TPBG expression in A549 cells, tested by q-PCR and western blot, respectively (Fig. 3J and 3K). Collectively, TPBG functions as an oncogene in lung adenocarcinoma, which is correlated to LINC00342.

TPBG induced metastasis of lung adenocarcinoma cell

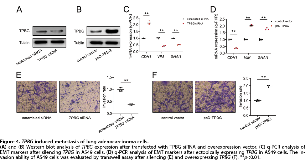
Since we had identified that TPBG was highly expressed in lung adenocarcinoma and positively correlated to LINC00342 expression, we then investigated the function of TPBG in metastasis of lung adenocarcinoma. TPBG was silenced by a specific siRNA (Fig. 4A) or ectopically expressed (Fig. 4B) by an overexpression vector (pcD-TPBG) in A549 cells. Q-PCR analysis indicated that TPBG silencing promoted CDH1 expression, whereas VIM and SNAI1 were repressed (Fig. 4C). Conversely, TPBG overexpression repressed CDH1 while VIM and SNAI1 were elevated (Fig. 4D). Furthermore, the invasion ability of A549 cell was inhibited by TPBG siRNA, whereas A549 cell invasion was enhanced by ectopic TPBG expression (Fig. 4E and 4F). Taken together, TPBG is an oncogene promoting metastasis of lung adenocarcinoma cell by EMT process regulation.

LINC00342 induced TPBG through targeting miR-15b

To study the potential regulation between LINC00342 and TPBG, we analyzed the common target miRNAs of these two genes. A total 28 miRNAs targeting LINC00342 and 41 miRNAs targeting TPBG were obtained. By comparing the two sets of miRNAs, 18 common miRNAs were obtained and presented in Fig. 5A. Next, we analyzed the expression of the 18 common miRNAs in TCGA-LUAD datasets. 8 miRNAs were highly expressed, and 6 miRNAs were down-regulated in lung adenocarcinoma compared to the normal group (Fig. 5B). Since both LINC00342 and TPBG were up-regulated in lung adenocarcinoma, we focused on the down-regulated miRNAs in the following study. To confirm the results of bioinformatics analysis, we performed q-PCR analysis in three lung adenocarcinoma cell lines. Unexpectedly, only miR-15b, a well-studied tumor suppressor miRNA, was significantly down-regulated in all three cancer cell lines (Fig. 5C). From bio-informatic analysis, miR-15b was confirmed to target both LINC00342 and TPBG through binding with seed-matching sequence in their 3’-untranslational (UTR) regions (Fig. 5D). The targets were validated by luciferase assay, which was represented by the significantly repressed luciferase activity of reporter vectors containing LINC00342 and TPBG wild type seed sequences (Fig. 5E and 5F). Furthermore, ectopic miR-15b repressed LINC00342 and TPBG expression in A549 cell, validated by q-PCR analysis (Fig. 5G). Interestingly, silencing LINC00342 induced miR-15b expression, whereas silencing TPBG unchanged miR-15b level (Fig. 5H). Moreover, overexpression of LINC00342 hardly promoted TPBG with ectopic miR-15b expression (Fig. 5I). Therefore, LINC00342 induced TPBG through targeting miR-15b.

Discussion

Lung cancer accounts for 10%-20% mortality rates among all cancer types around the world (Baldwin et al., 2021). The low 5-year survival rate is mainly due to the high metastasis occurrence (Xie et al., 2021). Lung adenocarcinoma is the most heterogenous and aggressive type compared to the other lung cancer types. In lung adenocarcinoma, non-small cell lung cancer has the highest proportion of patients (Tubio-Perez et al., 2020). Recently, long non-coding RNA (lncRNA) was identified to play important roles in lung cancer progression (Chen et al., 2021). Several lncRNAs were revealed aberrantly expressed in lung cancer. Here, we showed LINC00342 was highly expressed in lung cancer. In previous studies, LINC00342 was also identified to contribute to tumorigenesis. In NSCLC, LINC00342 promotes metastasis and proliferation through targeting miR-203a-3p (Chen et al., 2019). In addition, LINC00342 is also a tumor biomarker of NSCLC, presented by high expression level in tissue and serum of NSCLC patients (Tang et al., 2019). Tumor suppressor p53 and PTEN are repressed by LINC00342, which results in promoted NSCLC proliferation (Wang et al., 2016). In this study, we confirmed that LINC00342 was highly expressed in lung adenocarcinoma patients. In line with the results of bioinformatics analysis, LINC00342 was also up-regulated in three different lung cancer cell lines, indicating that LINC00342 is an oncogenic lncRNA in lung adenocarcinoma. In functional analysis, ectopic LINC00342 induced invasion ability of A549 cells. LINC00342 promoted EMT process via repressing CDH1, whereas VIM and SNAI1 expression were elevated.

Furthermore, we investigated LINC00342 correlated genes in lung adenocarcinoma. Interestingly, TPBG was the only gene up-regulated together with LINC00342 in all three GEO datasets. TPBG was first identified in human placental tissues. Normally, TPBG is rarely expressed in normal human tissues (Southall et al., 1990). High TPBG expression was validated in various cancers including breast cancer, colorectal cancer and prostate cancer (Southall et al., 1990; Xylinas et al., 2014; Stern & Harrop, 2017). In our study, TPBG was confirmed to be up-regulated in lung adenocarcinoma. High TPBG expression was correlated to poor overall survivals. In addition, TPBG also promoted invasion of lung adenocarcinoma through the EMT process regulation.

Interestingly, both LINC00342 and TPBG were directly targeted by miR-15b, which indicated a potential regulatory axis among these three molecules. In lncRNA regulation pattern, competitive endogenous RNA regulation is one of the most important and well-studied mechanisms. In previous studies, miR-15b was validated as a tumor suppressor miRNA in cancers. Nevertheless, miR-15b showed contradictive roles in lung cancer. In NSCLC, miR-15b is repressed by MEG8, which results in an elevated proliferation rate and promoted progression (Guo et al., 2021). High serum miR-15b level is also a biomarker indicating a higher chemotherapy sensitivity (Shi et al., 2020). Conversely, some studies also showed that miR-15b participates in tumor progression. The proliferation of NSCLC is promoted by miR-15b through targeting TIMP2 (Wang et al., 2017). In addition, miR-15b contributes to cisplatin resistance and metastasis in human lung adenocarcinoma via targeting PEBP4 (Zhao et al., 2015). In current research, we confirmed that miR-15b was repressed in lung adenocarcinoma patients and in three different lung cancer cell lines. Furthermore, miR-15b was validated as a direct target of both LINC00342 and TPBG. Notably, LINC00342 down-regulated miR-15b through RNA-RNA sponging. However, TPBG lacks the ability to repress miR-15b. Above results imply that miR-15b plays tumor suppressor roles. LINC00342 induces TPBG via targeting miR-15b in lung adenocarcinoma.

In conclusion, LINC00342 and TPBG are highly expressed in lung adenocarcinoma. LINC00342 and TPBG induce metastasis of lung adenocarcinoma via regulating EMT process. MiR-15b serves as a tumor suppressor by targeting LINC00342 and TPBG. LINC00342 induces TPBG via targeting miR-15b in lung adenocarcinoma.

Acknowledgement

None.

Conflicts of Interests

Authors declare that there is no conflict of interest in this study.

Funding statement

None.

References

Baldwin DR, Brain K, Quaife S (2021) Participation in lung cancer screening. Transl Lung Cancer Res 10: 1091–1098. https://doi.org/10.21037/tlcr-20-917

Chen QF, Kong JL, Zou SC, Gao H, Wang F, Qin SM, Wang W (2019) LncRNA LINC00342 regulated cell growth and metastasis in non-small cell lung cancer via targeting miR-203a-3p. Eur Rev Med Pharmacol Sci 23: 7408–7418. https://doi.org/10.26355/eurrev_201909_18849

Chen Y, Li Z, Chen X, Zhang S (2021) Long non-coding RNAs: From disease code to drug role. Acta Pharm Sin B 11: 340–354. https://doi.org/10.1016/j.apsb.2020.10.001

Gromova P, Ralea S, Lefort A, Libert F, Rubin BP, Erneux C, Vanderwinden JM (2009) Kit K641E oncogene up-regulates Sprouty homolog 4 and trophoblast glycoprotein in interstitial cells of Cajal in a murine model of gastrointestinal stromal tumours. J Cell Mol Med 13: 1536–1548. https://doi.org/10.1111/j.1582-4934.2009.00768.x

Guo K, Qi D, Huang B (2021) LncRNA MEG8 promotes NSCLC progression by modulating the miR-15a-5p-miR-15b-5p/PSAT1 axis. Cancer Cell Int 21: 84. https://doi.org/10.1186/s12935-021-01772-8

Hole N, Stern PL (1988) A 72 kD trophoblast glycoprotein defined by a monoclonal antibody. Br J Cancer 57: 239–246. https://doi.org/10.1038/bjc.1988.53

Lopez-Jimenez E, Andres-Leon E (2021) The implications of ncRNAs in the development of human diseases. Noncoding RNA 7. https://doi.org/10.3390/ncrna7010017

Miao Z, Liu S, Xiao X, Li D (2020) LINC00342 regulates cell proliferation, apoptosis, migration and invasion in colon adenocarcinoma via miR-545-5p/MDM2 axis. Gene 743: 144604. https://doi.org/10.1016/j.gene.2020.144604

Shen P, Qu L, Wang J, Ding Q, Zhou C, Xie R, Wang H, Ji G (2021) LncRNA LINC00342 contributes to the growth and metastasis of colorectal cancer via targeting miR-19a-3p/NPEPL1 axis. Cancer Cell Int 21: 105. https://doi.org/10.1186/s12935-020-01705-x

Shi GL, Zhang XY, Chen Y, Ma S, Bai WQ, Yin YJ (2020) Prognostic significance of serum miR-22, miR-125b, and miR-15b in non-small cell lung cancer patients. Clin Lab 66. https://doi.org/10.7754/Clin.Lab.2019.191129

Southall PJ, Boxer GM, Bagshawe KD, Hole N, Bromley M, Stern PL (1990) Immunohistological distribution of 5T4 antigen in normal and malignant tissues. Br J Cancer 61: 89–95. https://doi.org/10.1038/bjc.1990.20

Stern PL, Harrop R (2017) 5T4 oncofoetal antigen: an attractive target for immune intervention in cancer. Cancer Immunol Immunother 66: 415–426. https://doi.org/10.1007/s00262-016-1917-3

Tang H, Zhao L, Li M, Li T, Hao Y (2019) Investigation of LINC00342 as a poor prognostic biomarker for human patients with non-small cell lung cancer. J Cell Biochem 120: 5055–5061. https://doi.org/10.1002/jcb.27782

Tang X, Ren H, Guo M, Qian J, Yang Y, Gu C (2021) Review on circular RNAs and new insights into their roles in cancer. Comput Struct Biotechnol J 19: 910–928. https://doi.org/10.1016/j.csbj.2021.01.018

Tubio-Perez RA, Torres-Duran M, Perez-Rios M, Fernandez-Villar A, Ruano-Ravina A (2020) Lung emphysema and lung cancer: what do we know about it? Ann Transl Med 8: 1471. https://doi.org/10.21037/atm-20-1180

Wang H, Zhan Y, Jin J, Zhang C, Li W (2017) MicroRNA-15b promotes proliferation and invasion of nonsmall cell lung carcinoma cells by directly targeting TIMP2. Oncol Rep 37: 3305–3312. https://doi.org/10.3892/or.2017.5604

Wang L, Chen Z, An L, Wang Y, Zhang Z, Guo Y, Liu C (2016) Analysis of long non-coding RNA expression profiles in non-small cell lung cancer. Cell Physiol Biochem 38: 2389–2400. https://doi.org/10.1159/000445591

Xie S, Wu Z, Qi Y, Wu B, Zhu X (2021) The metastasizing mechanisms of lung cancer: Recent advances and therapeutic challenges. Biomed Pharmacother 138: 111450. https://doi.org/10.1016/j.biopha.2021.111450

Xylinas E, Cha EK, Khani F, Kluth LA, Rieken M, Volkmer BG, Hautmann R, Kufer R, Chen YT, Zerbib M, Rubin MA, Scherr DS, Shariat SF, Robinson BD (2014) Association of oncofetal protein expression with clinical outcomes in patients with urothelial carcinoma of the bladder. J Urol 191: 830–841. https://doi.org/10.1016/j.juro.2013.08.048

Yang Y, Xie X, Jiang G, Zhang L, Liu H (2021) Clinicopathological characteristic of ciliated muconodular papillary tumour of the lung. J Clin Pathol. https://doi.org/10.1136/jclinpath-2020-207205

Zhao Z, Zhang L, Yao Q, Tao Z (2015) miR-15b regulates cisplatin resistance and metastasis by targeting PEBP4 in human lung adenocarcinoma cells. Cancer Gene Ther 22: 108–114. https://doi.org/10.1038/cgt.2014.73