Regular paper

miR-3942-3p Increases the radiosensitivity of nasopharyngeal carcinoma through negatively regulating BARD1

Luxing Peng, Jiaxin Chen, Heming Lu, Jinjian Cheng, Qiang Pang, Youjun Wu and Xu Liu

Department of Radiotherapy, Center of Oncology, People’s Hospital of Guangxi Zhuang Autonomous Region, China

Nasopharyngeal carcinoma (NPC) has high incidence in China and East and Southeast Asia. The study was performed to investigate the effect of microRNA3942-3p (miR-3942-3p) on the radiosensitivity of NPC. Compared with non-cancer tissue, NPC had significantly lower miR-3942-3p expression. X-irradiation (IR) reduced the expression of miR-3942-3p in a dose-dependent way in NPC cells. Down-regulation of miR-3942-3p using miR-3942-3p inhibitor resulted in significantly increased cell viability, decreased apoptosis of CNE1 cells. Bax decreased and Bcl2 increased after IR. The expression of BARD1, a cancer predisposing gene, was elevated in NPC tissue. It was confirmed to be a target of miR-3942-3p using luciferase reporter assay. Down-regulation of BARD1 using siRNA significantly reduced cell viability and significantly increased apoptosis both before and after IR. The same response was observed when miR-3942-3p mimics was used to transfect BARD1-overexpressing CNE1 cells, suggesting the up-regulation of miR-3942-3p could sensitize CNE1 cells to X-rays via BARD1. Our data demonstrate that up-regulation of miR-3942-3p could sensitize NPC to X-rays via a downstream target BARD1, offering potential new strategies for radiotherapy of NPC.

Keywords: microRNA, radiosensitivity, apoptosis, cell viability, nasopharyngeal carcinoma, radiotherapy

Received: 16 July, 2021; revised: 22 Novmber, 2021; accepted:
25 November, 2021; available on-line: 25 May, 2022

e-mail: pengluxing@tom.com

Abbreviations: NPC, Nasopharyngeal carcinoma; IR, X-irradiation; miRNA, microRNA; mRNA, messenger RNA; EGFR, epidermal growth factor receptor; BARD1, BRCA1-associated RING domain 1; DMEM, Dulbecco’s modified Eagle medium; FBS, fetal bovine serum; OD, optical density; FACS, fluorescence-activated cell sorting; PVDF, polyvinylidene fluoride membrane; GAPDH, glyceraldehyde-3-phosphate dehydrogenase; HRP, horseradish peroxidase; ECL, enhanced chemiluminescence; SD, standard deviation; ANOVA, analysis of variance; HIF-1α, hypoxia-inducible factor1-alpha

Introduction

Nasopharyngeal carcinoma (NPC) is head and neck cancer that has high incidence in southern China, as well as East and Southeast Asia (Chen et al., 2019a). The main histological types of the malignant tumor are poorly differentiated and undifferentiated carcinoma derived from the nasopharyngeal epithelium, which are sensitive to chemotherapy and radiotherapy (Lam & Chan, 2018). However, recurrence and distant metastasis after radiotherapy are a challenge in the treatment of advanced NPC, mainly due to acquired resistance to radiotherapy and complications (Lei et al., 2020). Therefore, there is an urgent need to discover effective therapeutics and strategies to improve radiosensitivity for better therapeutic outcomes and survival rate of NPC patients. Early studies have shown that NPC could acquire the resistance to radiotherapy via cell-matrix and cell-cell crosstalk and αV integrin appears to play a major role in acquiring the radioresistance and blocking αV integrin is shown to increase the radiosensitivity (Ou et al., 2012).

Recently, microRNAs (miRNAs) have attracted significant interest in predicting and modifying the outcomes of radiotherapy and chemotherapy in different cancers (Hummel et al., 2010). miRNAs are single stranded small (21-22 nt) non-coding RNAs with regulatory functions. They pair with the bases in the untranslated regions of target messenger RNA (mRNA) to block its translation or to facilitate its degeneration to impact various pathophysiological processes, including cell apoptosis, proliferation and differentiation (Rupaimoole & Slack, 2017). Abnormal expression of miRNA has been reported in a variety of human cancers, including NPC (Jiang et al., 2020; Zheng et al., 2019). They are also found to be associated with radioresistance-associated metastasis in NPC (Zhou et al., 2021). In addition, miRNAs have been demonstrated to take part in the occurrence and development of cancers as well as the radiosensitivity of tumor. Previous studies showed that miR-7 could activate the epidermal growth factor receptor (EGFR) pathway to sensitize human cancer cells to radiation (Lee et al., 2011). MiR-200c could inhibit the autophagy of breast cancer cells and enhance the radiosensitivity of breast cancer cells by targeting ubiquilin-1 (Sun et al., 2015). MiR-95 expression in prostate cancer was upregulated when the cancer was irradiated with ionizing radiation, leading to increased radioresistance by targeting the sphingolipid phosphatase (Huang et al., 2013). miR-203 sensitized NPC to radiation by targeting IL8/AKT signaling pathways (Ou et al., 2012) and miR-124 enhanced radiosensitivity of NPC by targeting PDCD6 (Zhang et al., 2017). Furthermore, the expression of miRNAs has been found changed in radioresistant cancer cells as compared to radiosensitive cells. For instance, the expression of miR-662 is induced by radiation and is upregulated in radioresistant colorectal cancer cells (Ma et al., 2015). In addition, long non-coding (lnc) RNA also impacts radiosensitivity of cancer via miRNA (Zhong et al., 2020)

miR-3942-3p is a newly discovered miRNA that is abnormally expressed in breast cancer and is involved in regulating the development of breast cancer (Zhao et al., 2018). It is downregulated in patients with early onset preeclampsia (Lykoudi et al., 2018). These findings indicate that miR-3942-3p has biological functions in cancer and pregnancy. However, the expression of miR-3942-3p in NPC has not been investigated and it is not clear if it could impact radiosensitivity of the cancer. Bioinformatic analysis showed that it could pair with BRCA1-associated RING domain 1(BARD1), a gene encoding a protein which interacts with the N-terminal region of BRCA1. Although BRCA1 is shown to be a human tumor suppressor gene (Duncan et al., 1998; Yoshida & Miki, 2004), the role of BARD1 in NPC is unclear, although it is considered to be a cancer predisposing gene for breast and ovarian cancers (Yoshida & Miki, 2004).

In this study, we investigated the expression of miR-3942-3p in NPC and its impact on radiosensitivity of the cancer. The findings may offer new clues to develop better therapeutic strategies for NPC.

Material and Methods

Tissue samples

NPC tissue (n=9) and the adjacent normal tissue (n=9) samples were obtained from patients undergoing surgery at our hospital after histopathological confirmation (based on WHO criteria). The specimens were taken from patients who did not receive any radiotherapy or chemotherapy, and were kept in liquid nitrogen before being used in the experiments. This study was approved by the ethics committee of People’s Hospital of Guangxi Zhuang Autonomous Region, Nanning, China and written informed consent was obtained from every patient.

Cell culture and irradiation

Human NPC line CNE1(Yao, 1978) was obtained from Jack Strominger (Harvard) and was grown in Dulbecco’s modified Eagle medium (DMEM; Thermo Scientific, Waltham, MA) supplemented with 10% fetal bovine serum (FBS; Invitrogen, Grand Island, NY) and 0.5% penicillin-streptomycin (Invitrogen-Gibco). Cells were grown at 37°C in a humidified, 5% CO2 incubator. For irradiation (IR) treatment, CNE1 cells were cultured in 60-mm Petri dishes at a density of 1×107 cells/ml and irradiated with X-rays using an irradiation apparatus (2100 C/D, VARIAN, CA, USA) at a dose rate of 0.25 Gy/min at room temperature.

Transfection

CNE1 cells were cultured to 80% confluency and digested with 0.25% for subculture. The cells in the logarithmic growth period were harvested and transfected with miR-3942-3p mimics (5′-UCGCAUAGUCUCAGAAGUGAUC-3′), miR-3942-3p inhibitor (5′-GCUUACUCAUGUGACUAUGCUA-3′), and scrambled negative controls (NC-mimic, 5′-ACUUUAUCAGUAGUCCUAAUCA-3, NC-inhibitor, 5′-AUUGUACAAUCAUCUAGUUAUC-3′) using lipofectamine 2000 according to the manufacture’s instruction (Invitrogen, USA) at a final concentration of 100 nM. These miRNAs were synthesized at Genepharma, Shanghai, China. To overexpress BARD1, the coding sequence of BARD1 was inserted into pcDNA3.1 vector (Invitrogen, USA) to generate an overexpressing vector pcBARD1. To knockdown BARD1, BARD1-siRNA and siRNA-NC were obtained from Genepharma, Shanghai. 24 h after the transfection, the cells were irradiated with 0, 2, 4 and 8 Gy X-rays and grown for another 24 h before being harvested for assessments.

Cell viability assay

Cells in the logarithmic growth phase were used for viability assay. Diluted cells were seeded in the wells of 96 well plates at 5000 cells per well and grown to 70% confluency at 37°C in a humidified, 5% CO2 incubator. To assess cell viability, the CCK-8 assay was performed according to the manufacture’s instruction (Dojindo, Rockville, MD, USA). The cells were washed twice with PBS, added with 10 μL CCK-8 solution and incubated at 37°C for 4 h. Optical density (OD) values were measured at 595 nm using a microplate reader (Thermo Fisher Scientific Inc., Waltham, MA, USA). The experiments were performed independently three times.

Apoptosis assay

Apoptotic rate was determined using the Annexin V/PI Apoptosis Detection Kit (Keygen Biotech, Nanjing, China) according to the manufacturer’s instructions. In brief, approximately 5×105 cells were harvested and re-suspended in 1×binding buffer, added with 5 μl Annexin V-FITC and incubated at room temperature for 15 min, followed by incubation with 10 μl propidium iodide (PI, 10 mg/ml) in the dark at room temperature for 5 min. Flow cytometry (Bection Dikinson, USA) was used to assess the apoptotic cells using fluorescence-activated cell sorting (FACS) according to the manufacturer’s instructions. The quantitation of apoptotic cells was calculated by CellQuest software. The experiments were performed independently three times.

Dual-luciferase reporter assay

Potential target genes of miR3942-3p were predicted using Targetscan (http://www.targetscan.org). Dual luciferase activity assay was performed to confirm that BARD1 is an mRNA target of miR3942-3p. The human BARD1 3′UTRs containing a putative miR3942-3p binding site and its mutant version were inserted into the luciferase reporter vector psiCHECK-2 (Promega, USA) to generate psi-BARD1-wt and psi-BARD1-mut. Before the assays, CNE1 cells were seeded in 24-well plates and transfected with 100 ng vectors, together with miR3942-3p NC and miR-3942-3p mimics using Lipofectamine 2000 (Invitrogen) according to the manufacturer’s instructions. Luciferase activity was detected using a Dual Luciferase Reporter Assay kit (Promega). The experiments were performed independently three times.

Quantitative real time PCR (RT-qPCR)

Total RNA was extracted from tissues and cells using the Trizol reagent (Invitrogen, Carlsbad, CA, USA). The purity and quantity of extracted RNA were determined using Nanodrop 2000 and RNA was reversely transcripted using TaqMan MicroRNA Array kit (Applied Biosystems, CA, USA) into cDNA for quantification. The relative expression level of miR-3942-3p was quantified using TaqMan Universal Master Mix II (Applied Biosystems) with U6 as the internal reference on 7500 Fast Real-time PCR System (Applied Biosystems, Foster City, California) based on stem-loop primer method (Yang et al., 2014). Relative expression levels were calculated using 2ΔΔCt method (Livak & Schmittgen, 2001). The primers used were as follows: miR-3942-3p, 5′-TGATTCCAGCTGAATTGCATAGTCGTAAA-3′ (forward) and 5′-CGAGGAAGAAGACGGAAGAAT-3′ (reverse, stem-loop primer); U6 snRNA, 5′-CCCTTCGGGGACATCCGATA-3′ (forward) and 5′-TTTGTGCGTGTCATCCTTGC-3′ (reverse). BARD1 was amplified using forward primer: AGTAATATATTTGGTCTGCGG and reverse primer: GCTACTGTGGATTCAAAGAC. The thermocycling condition parameters were 10 min at 96°C, followed by 40 cycles of 1 min at 94°C, 2 min at 62°C, and 1 min at 72°C.

Western blot

Total proteins were extracted using RIPA buffer (Beyotime, Beijing, China) and quantified using BCA protein assay kit (Pierce, France). About 50 µg proteins were separated on a 12% sodium dodecyl sulfate–polyacrylamide gel and transferred to polyvinylidene fluoride membranes (PVDF, Millipore, Bedford, MA, USA). The membranes were blocked with 5% defatted milk in PBS-2% Tween20 at room temperature for 1 h and incubated with rabbit polyclonal antibodies against Bax (ab32503, 1:2000, Abcam, US), Bcl2 (AB692, 1:500, Abcam) or mouse monoclonal antibody against GAPDH (TA-08, 1: 2000, ZSbio, Beijing) at 4°C overnight. The membranes were washed and incubated with horseradish peroxidase (HRP)-conjugated secondary antibody (1:5000, Cell Signaling Technology) at room temperature for 2 h and the immunoreactive bands were visualized using an enhanced chemiluminescence (ECL) detection kit (Pierce). The gray values of reactive bands were analyzed by Quantity One software.

Statistical analysis

Statistical analysis was performed using SPSS 13.0 statistical software and the data were expressed as the means ± standard error (S.D.) from at least three independent experiments. The Student’s t-test and one-way analysis of variance (ANOVA) were used to compare means between the two groups and among the groups, respectively. Values differences with P<0.05 were considered statistically significant.

Results

X-ray radiation up-regulates the expression
of miR3942-3p

We first investigated the expression of miR3942-3p in NPC and normal tissue. qRT-PCR analysis showed that the miRNA was significantly down-regulated in the cancer cells as compared to normal tissue (P<0.01, Fig. 1A). After IR, expression of miR3942-3p in CNE1 cells was up-regulated as compared to non-irradiated cells (P<0.01) and the increase was positively related to the radiation dose (Fig. 1B) in the dose range used.

Down-regulation of miR-3942-3p increases radioresistance

We then examined if up- and down-regulation of miR-3942-3p would influence the radiosensitivity of CNE1 cells. Compared with inhibitor-NC, miR-3942-3p inhibitor significantly knockdowned the expression of miR-3942-3p (P<0.01). As a consequence, miR-3942-3p inhibitor-transfected CNE1 cells had significantly increased cell viability (P<0.05) and reduced cell apoptosis rate (P<0.05) as compared inhibitor-NC. Western blot analysis showed that Bax and Bcl2 expressions were significantly reduced or increased after transfection with miR-3942-3p inhibitor (Fig. 2). Compared with non-irradiated CNE1 cells, miR-3942-3p level were significantly higher in inhibitor-NC- and inhibitor-transfected CNE1 cells after exposed to 6 Gy X-ray (P<0.01), while the cell viability was lower (P<0.05) and apoptosis was higher (P<0.05). The expressions of Bax and Bcl2 were increased or decreased, respectively (Fig. 2).

MiR-3942-3p negatively regulates BARD1 as a target gene in CNE1 cells

To confirm that BARD1 is a target of miR-3942-3p as predicted using Targetscan, we used luciferase reporter gene assay to investigate their interaction in 293T cells. When miR-3942-3p mimics was co-transfected with psiCHECK-2-BARD1-wt, the luciferase activity was significantly reduced when compared with co-transfection with miR-3942-3p NC (P<0.01) (Supplementary Fig. 1 at https://ojs.ptbioch.edu.pl/index.php/abp). However, such reduction was absent when psiCHECK-2-BARD1-mut was used (P>0.05), confirming that BARD1 is a specific target of miR-3942-3p. Furthermore, compared with NC, the cells transfected with miR-3942-3p inhibitor and miR-3942-3p mimics had significantly higher or lower levels of BARD1 (P<0.01) (Supplementary Fig. 1, P<0.01), indicating that the expression of BARD1 is negatively regulated by miR-3942-3p.

Expression of BARD1

Since BARD1 was confirmed to a target of miR-3942-3p, we examined its expression in NPC. Compared with normal tissues, the expression of BARD1 was significantly higher in NPC tissue (P<0.01, Fig. 1C). After X-irradiation, the expression level of BARD1 in CNE1 cells decreased significantly as the dose increased from 0 to 8 Gy (P<0.05, <0.01 and <0.001, Fig. 1D) in a dose-dependent manner.

Down-regulation of BARD1 increased radiosensitivity

We then investigated the impact of BARD1 on radiosensitivity of CNE1 cells. For this purpose, the cells were transfected with siRNA-BARD1 to knockdown BARD1 expression. As shown in Fig. 3, compared with control, siRNA-BARD1 significantly reduced the level of BARD1 (P<0.01) and cell viability (P<0.05), and significantly increased apoptosis (P<0.05). Meanwhile, the levels of Bax and Bcl2 were up- or down-regulated significantly (P<0.01), respectively. Similar changes were observed after the cells were irradiated with 8 Gy X-rays (Fig. 3), suggesting that down-regulation of BARD1 increased the radiosensitivity of CNE1 cells.

MiR-3942-3p sensitized the radiosensitivity of CNE1 cells via BARD1

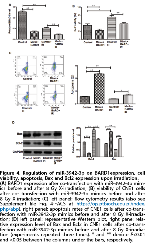
We further investigated if miR-3942-3p could impact the radiosensitivity of CNE1 cells via BARD1. Compared with co-transformation of control, co-transformation of miR-3942-3p mimic and pcBARD1 significantly reduced the expression of BARD1 and the viability of CNE1 cells, and significantly increased the apoptosis of CNE1 cells (P<0.05 or < 0.01). Bax and Bcl2 expressions were up or down-regulated, correspondingly (Fig. 4). Furthermore, upon IR with 8 Gy X-rays, co-transfection of miR-3942-3p mimics and BARD1 expression vector significantly reduced the expression of BARD1 and cell viability, increased apoptosis with increased Bax expression and reduced Bcl2 expression as compared with co-transformation with miR-3942-3p mimics NC (Fig. 4), suggesting that up-regulation of miR-3942-3p could sensitize CNE1 cells to X-rays via BARD1.

Discussion

In the present study, we investigated the role of
miR-3942-3p on radiosensitivity of NPC using NPC cell line CNE1. Cell viability, apoptosis and expression of apoptosis-related proteins Bax and Bcl2 were measured after exposing to X-rays and up- and down-regulation of miR-3942-3p using miR-3942-3p inhibitor and mimics. Our results showed up-regulation of miR-3942-3p sensitizes CNE1 cells to X-radiation and this sensitization is likely mediated by BARD1, which is a targeted by miR-3942-3p. These findings could be further explored to improve radiotherapy strategies for NPC.

miRNA has been shown to play important roles in various biological processes by posttranscriptionally regulating signaling molecules, such as growth factors, cytokines and transcription factors. In recent years, many oncogenes and tumor suppressors are found to be regulated by miRNAs during the occurrence and development of cancer (Jiang et al., 2020; Zheng et al., 2019). They may also modify the radiosensitivity of cancer (Lee et al., 2011) and have been explored as an approach to increase radiosensitivity of cancer patients (Zhao et al., 2012; Zheng et al., 2017b). For example, down-regulation of miR21 was shown to sensitize NPC to X-rays by inhibiting the proliferation of radioresistant NPC cells at the G1 phase of the cell cycle (Zhu et al., 2015); miR-33a-5p increases radiosensitivity of melanoma by targeting hypoxia-inducible factor1-alpha (HIF-1α) to inhibit glycolysis (Cao et al., 2017); miR-26b increases radiosensitivity of hepatocellular carcinoma by down-regulating the expression of ephrin type-A receptor 2 (Jin et al., 2016) and miR153-3p increases radiosensitivity of human glioma by targeting BCL2 (Sun et al., 2018). miR-195 enhances the radiosensitivity of colorectal cancer cells by suppressing CARM1(Zheng et al., 2017a). Our study showed that miR-3942-3p expression is reduced in NPC tissue and is down-regulated in NPC cells upon radiation. Furthermore, we found that knockdown of miR-3942-3p increases the viability and reduces apoptosis of CNE1 cells upon radiation, suggesting that down-regulation of miR-3942-3p increases the radioresistance of CNE1 cells. It would be interesting to know which part of cell cycle is being affected by the down-regulated miR-3942-3p, leading to the increased viability of CNE1 cells. A deliberation of this cell cycle effect may help use of radiation at the most appropriate cell stage for maximal therapeutic outcomes.

In the study, in addition to cell viability and apoptosis assays, the expression of Bax and Bcl2 was assessed to further deliberate the cellular response at molecular levels. The Bcl2 family proteins are key regulators of apoptosis cell death and Bcl2 is a pro-survival protein that suppresses cell death (Adams & Cory, 1998; Leibowitz & Yu, 2010) and Bax is an pro-apoptotic protein that promotes cell death (Youle & Strasser, 2008). During apoptosis, Bax is often up-regulated and Bcl2 is down-regulated in cancer cells (Naseri et al., 2015). It has been shown that a high ratio of Bax to Bcl2 can lead to collapse the potential of mitochondrial membrane, leading to the release of cytochrome c and consequently apoptosis (Boersma et al., 1997; Teijido & Dejean, 2010). Previously, radiation was shown to increase the Bcl-xl to Bax protein ratios in human cell sensitive to UVC-radiation (Kita et al., 2011) and UV-irradiation increased the expression of Bax and increased Bcl2 expression and apoptotic rates (Jia et al., 2012). Similarly, in our study, increased apoptosis was observed to associate with increased Bax expression and reduced Bcl2 expressions, suggesting that Bcl2 family proteins are involved in miR-3942-3p and radiation-related apoptosis.

Since it was unclear how miR-3942-3p modulates the radiosensitivity, we searched potential targets of miRNA using bioinformatic tools and found that BARD1 is a putative target. BARD1 is one of the molecules that are involved in DNA double-stranded break (DSB) repair. When histone H2A variant H2AX is phosphorylated, BARD1 is recruited to repair DSB (Adamovich et al., 2019). BARD1 has different functions under different conditions. For example, transcription factor FOXK2 could suppresses the growth of ERα-positive breast cancer cells by destabilizing ERα via interacting with involving BRCA1 (Liu et al., 2015). Mutation of BARD1 leads to high risk of breast and ovarian cancer. BARD1 is essential for the BRCA1/BARD1 complex to ubiquitylate nucleosomal histone H2A with its RING domains, and for transcriptional regulation of estrogen metabolism genes (Stewart et al., 2018). The BRCA1-associated protein BARD1 is conserved as a putative tumor suppressor that may mediate apoptosis because mutation Q564H of BARD1 is defective in apoptosis induction (Irminger-Finger et al., 2001). Luciferase reporter assay confirmed that the luciferase activity was specifically reduced when reporter gene with BARD1-wt sequence was co-transfected with miR-3942-3p mimics, but the activity remained unchanged when BARD1-mut sequence was used. Furthermore, RT-qPCR results showed that tBARD1 mRNA level is negatively regulated by
miR-3942-3p, suggesting that miR-3942-3p may degrade BARD1 mRNA as observed in other miRNA-mRNA interactions (Rupaimoole & Slack, 2017). The expression of BARD1 was found elevated in NPC compared with normal tissue. This is consistent with earlier results that BARD1 is highly expressed in many cancers such as breast cancer (Chen et al., 2019b), lung cancer (Pilyugin et al., 2017) and ovarian cancer (Irminger-Finger et al., 2001), although its expression in NPC has not been characterized. Upon X-ray irradiation, the expression level of BARD1 was reduced in a dose-dependent way. Using siRNA approach, we also found that knockdown of BARD1 results in increased radiosensitivity with reduced cell viability and increased apoptosis. It is well known that radiation may cause various forms of DNA damage, including generation of DSB (Vignard et al., 2013), reduced BARD1 expression might hamper the repair of DNA damage, leading to increased sensitivity to radiation.

Due to the presence of interaction between miR-3942-3p and BARD1, we then investigated if miR-3942-3p would modify the radiosensitivity via BARD1. Co-transformation of miR-3942-3p mimic and pcBARD1 reduced the expression level of BARD1, as well as reduced the viability of CNE1 cells and significantly increased the apoptosis of CNE1, suggesting that
miR-3942-3p may sensitize CNE1 cells to X-rays via down-regulation BARD1. These findings offer new avenue to improve radiotherapy strategies for NPC. For example, miR-3942-3p may be explored as a therapeutic agent to increase the radiosensitivity of NPC patients before radiotherapy for better efficacy. Several strategies have been proposed to deliver miRNA in vivo to achieve the therapeutic effect, in which miRNA may be used after chemical modification to enhance stability and efficacy (Li & Rana, 2014; Rezaeian et al., 2020). In addition, other targets in miR-3942-3p-related and BARD1-related signaling pathways could be examined as potential targets for the molecular treatment of cancer. Concerning miR-3942-3p down-regulation in other cancers and normal cells, it needs to be addressed in the future, because the answers to these questions would generalize the findings from this study to other cancers and provide way to protect normal cells.

Conclusion

The present study demonstrates that overexpression of miR-3942-3p results in increased radiosensitivity in CNE1 cells. This sensitization is likely mediated via BARD1, which is a target of miR-3942-3p and that expression is negatively regulated by miR-3942-3p. The findings could be further explored in animal model and human subjects to develop new radiotherapeutic strategies for NPC.

Declarations

Ethics approval and consent to participate: This study was approved by the ethics committee of People’s Hospital of Guangxi Zhuang Autonomous Region, Nanning, China and written informed consent was obtained from every patient.

Consent for publication: N/A.

Availability of data and material: The datasets used and/or analyzed during the current study are available from the corresponding author on reasonable request.

Competing interests: none.

Funding: none.

Authors’ contributions: LP, JC and HL: project conceptualization, investigation and data analysis. LP, JC, HL, JC, QP, YW and XL: data collection, analysis and methodology development. JC, QP, YW and XL: investigation and methodology development. All authors wrote and approved the final version of the manuscript.

References

Adamovich AI, Banerjee T, Wingo M, Duncan K, Ning J, Martins Rodrigues F, Huang KL, Lee C, Chen F, Ding L, Parvin JD (2019) Functional analysis of BARD1 missense variants in homology-directed repair and damage sensitivity. PLoS Genet 15: e1008049. https://doi.org/10.1371/journal.pgen.1008049

Adams JM, Cory S (1998) The Bcl-2 protein family: arbiters of cell survival. Science 281: 1322–1326. https://doi.org/10.1126/science.281.5381.1322

Boersma AW, Nooter K, Burger H, Kortland CJ, Stoter G (1997) Bax upregulation is an early event in cisplatin-induced apoptosis in human testicular germ-cell tumor cell line NT2, as quantitated by flow cytometry. Cytometry 27: 275–282. https://doi.org/10.1002/(sici)1097-0320(19970301)27:3<275::aid-cyto10>3.0.co;2-q

Cao K, Li J, Chen J, Qian L, Wang A, Chen X, Xiong W, Tang J, Tang S, Chen Y, Chen Y, Cheng Y, Zhou J (2017) microRNA-33a-5p increases radiosensitivity by inhibiting glycolysis in melanoma. Oncotarget 8: 83660–83672. https://doi.org/10.18632/oncotarget.19014

Chen YP, Chan ATC, Le QT, Blanchard P, Sun Y, Ma J (2019a) Nasopharyngeal carcinoma. Lancet 394: 64–80. https://doi.org/10.1016/S0140-6736(19)30956-0

Chen YZ, Zuo D, Ren HL, Fan SJ, Ying G (2019b) Bioinformatics analysis of expression and alterations of BARD1 in breast cancer. Technol Cancer Res Treat 18: 1533033819892260. https://doi.org/10.1177/1533033819892260

Duncan JA, Reeves JR, Cooke TG (1998) BRCA1 and BRCA2 proteins: roles in health and disease. Mol Pathol 51: 237–247. https://doi.org/10.1136/mp.51.5.237

Huang X, Taeb S, Jahangiri S, Emmenegger U, Tran E, Bruce J, Mesci A, Korpela E, Vesprini D, Wong CS, Bristow RG, Liu FF, Liu SK (2013) miRNA-95 mediates radioresistance in tumors by targeting the sphingolipid phosphatase SGPP1. Cancer Res 73: 6972–6986. https://doi.org/10.1158/0008-5472.CAN-13-1657

Hummel R, Hussey DJ, Haier J (2010) MicroRNAs: predictors and modifiers of chemo- and radiotherapy in different tumour types. Eur J Cancer 46: 298–311. https://doi.org/10.1016/j.ejca.2009.10.027

Irminger-Finger I, Leung WC, Li J, Dubois-Dauphin M, Harb J, Feki A, Jefford CE, Soriano J V, Jaconi M, Montesano R, Krause KH (2001) Identification of BARD1 as mediator between proapoptotic stress and p53-dependent apoptosis. Mol Cell 8: 1255–1266. https://doi.org/10.1016/s1097-2765(01)00406-3

Jia S, Shi J, Chen X, Tang L (2012) [Ultraviolet radiation-induced apoptosis in human lens epithelial cells and its effect on Bcl-2 and Bax]. Zhong Nan Da Xue Xue Bao Yi Xue Ban 37: 730–736. https://doi.org/10.3969/j.issn.1672-7347.2012.07.015

Jiang C, Li L, Xiang YQ, Lung ML, Zeng T, Lu J, Tsao SW, Zeng MS, Yun JP, Kwong DLW, Guan XY (2020) Epstein-Barr virus miRNA BART2-5p promotes metastasis of nasopharyngeal carcinoma by suppressing RND3. Cancer Res 80: 1957–1969. https://doi.org/10.1158/0008-5472.CAN-19-0334

Jin Q, Li XJ, Cao PG (2016) MicroRNA-26b enhances the radiosensitivity of hepatocellular carcinoma cells by targeting EphA2. Tohoku J Exp Med 238: 143–151. https://doi.org/10.1620/tjem.238.143

Kita K, Sugita K, Chen SP, Suzuki T, Sugaya S, Tanaka T, Jin YH, Satoh T, Tong XB, Suzuki N (2011) Extracellular recombinant annexin II confers UVC-radiation resistance and increases the Bcl-xL to Bax protein ratios in human UVC-radiation-sensitive cells. Radiat Res 176: 732–742. https://doi.org/10.1667/rr2561.1

Lam WKJ, Chan JYK (2018) Recent advances in the management of nasopharyngeal carcinoma. F1000Res 7: https://doi.org/10.12688/f1000research.15066.1

Lee KM, Choi EJ, Kim IA (2011) microRNA-7 increases radiosensitivity of human cancer cells with activated EGFR-associated signaling. Radiother Oncol 101: 171–176. https://doi.org/10.1016/j.radonc.2011.05.050

Lei F, Lei T, Huang Y, Yang M, Liao M, Huang W (2020) Radio-susceptibility of nasopharyngeal carcinoma: focus on Epstein-Barr virus, MicroRNAs, long non-coding RNAs and circular RNAs. Curr Mol Pharmacol 13: 192–205. https://doi.org/10.2174/1874467213666191227104646

Leibowitz B, Yu J (2010) Mitochondrial signaling in cell death via the Bcl-2 family. Cancer Biol Ther 9: 417–422. https://doi.org/10.4161/cbt.9.6.11392

Li Z, Rana TM (2014) Therapeutic targeting of microRNAs: current status and future challenges. Nat Rev Drug Discov 13: 622–638. https://doi.org/10.1038/nrd4359

Liu Y, Ao X, Jia Z, Bai XY, Xu Z, Hu G, Jiang X, Chen M, Wu H (2015) FOXK2 transcription factor suppresses ERalpha-positive breast cancer cell growth through down-regulating the stability of ERalpha via mechanism involving BRCA1/BARD1. Sci Rep 5: 8796. https://doi.org/10.1038/srep08796

Livak KJ, Schmittgen TD (2001) Analysis of relative gene expression data using real-time quantitative PCR and the 2(-Delta Delta C(T)) Method. Methods 25: 402–408. https://doi.org/10.1006/meth.2001.1262

Lykoudi A, Kolialexi A, Lambrou GI, Braoudaki M, Siristatidis C, Papaioanou GK, Tzetis M, Mavrou A, Papantoniou N (2018) Dysregulated placental microRNAs in early and late onset preeclampsia. Placenta 61: 24–32. https://doi.org/10.1016/j.placenta.2017.11.005

Ma W, Yu J, Qi X, Liang L, Zhang Y, Ding Y, Lin X, Li G, Ding Y (2015) Radiation-induced microRNA-622 causes radioresistance in colorectal cancer cells by down-regulating Rb. Oncotarget 6: 15984–15994. https://doi.org/10.18632/oncotarget.3762

Naseri MH, Mahdavi M, Davoodi J, Tackallou SH, Goudarzvand M, Neishabouri SH (2015) Up regulation of Bax and down regulation of Bcl2 during 3-NC mediated apoptosis in human cancer cells. Cancer Cell Int 15: 55. https://doi.org/10.1186/s12935-015-0204-2

Ou J, Luan W, Deng J, Sa R, Liang H (2012) alphaV integrin induces multicellular radioresistance in human nasopharyngeal carcinoma via activating SAPK/JNK pathway. PLoS One 7: e38737. https://doi.org/10.1371/journal.pone.0038737

Pilyugin M, Descloux P, Andre PA, Laszlo V, Dome B, Hegedus B, Sardy S, Janes S, Bianco A, Laurent GJ, Irminger-Finger I (2017) BARD1 serum autoantibodies for the detection of lung cancer. PLoS One 12: e0182356. https://doi.org/10.1371/journal.pone.0182356

Rezaeian AH, Khanbabaei H, Calin GA (2020) Therapeutic potential of the miRNA-ATM axis in the management of tumor radioresistance. Cancer Res 80: 139–150. https://doi.org/10.1158/0008-5472.CAN-19-1807

Rupaimoole R, Slack FJ (2017) MicroRNA therapeutics: towards a new era for the management of cancer and other diseases. Nat Rev Drug Discov 16: 203–222. https://doi.org/10.1038/nrd.2016.246

Stewart MD, Zelin E, Dhall A, Walsh T, Upadhyay E, Corn JE, Chatterjee C, King MC, Klevit RE (2018) BARD1 is necessary for ubiquitylation of nucleosomal histone H2A and for transcriptional regulation of estrogen metabolism genes. Proc Natl Acad Sci U S A 115: 1316–1321. https://doi.org/10.1073/pnas.1715467115

Sun D, Mu Y, Piao H (2018) MicroRNA-153-3p enhances cell radiosensitivity by targeting BCL2 in human glioma. Biol Res 51: 56. https://doi.org/10.1186/s40659-018-0203-6

Sun Q, Liu T, Yuan Y, Guo Z, Xie G, Du S, Lin X, Xu Z, Liu M, Wang W, Yuan Q, Chen L (2015) MiR-200c inhibits autophagy and enhances radiosensitivity in breast cancer cells by targeting UBQLN1. Int J Cancer 136: 1003–1012. https://doi.org/10.1002/ijc.29065

Teijido O, Dejean L (2010) Upregulation of Bcl2 inhibits apoptosis-driven BAX insertion but favors BAX relocalization in mitochondria. FEBS Lett 584: 3305–3310. https://doi.org/10.1016/j.febslet.2010.07.002

Vignard J, Mirey G, Salles B (2013) Ionizing-radiation induced DNA double-strand breaks: a direct and indirect lighting up. Radiother Oncol 108: 362–369. https://doi.org/10.1016/j.radonc.2013.06.013

Yang LH, Wang SL, Tang LL, Liu B, Ye WL, Wang LL, Wang ZY, Zhou MT, Chen BC (2014) Universal stem-loop primer method for screening and quantification of microRNA. PLoS One 9: e115293. https://doi.org/10.1371/journal.pone.0115293

Yao KT (1978) Establishment of an epitheloid cell line and a fusiform cell line from a patient with nasopharyngeal carcinoma. Sci Sin 21: 127–134

Yoshida K, Miki Y (2004) Role of BRCA1 and BRCA2 as regulators of DNA repair, transcription, and cell cycle in response to DNA damage. Cancer Sci 95: 866–871. https://doi.org/10.1111/j.1349-7006.2004.tb02195.x

Youle RJ, Strasser A (2008) The BCL-2 protein family: opposing activities that mediate cell death. Nat Rev Mol Cell Biol 9: 47–59. https://doi.org/10.1038/nrm2308

Zhang Y, Zheng L, Lin S, Liu Y, Wang Y, Gao F (2017) MiR-124 enhances cell radiosensitivity by targeting PDCD6 in nasopharyngeal carcinoma. Int J Clin Exp Pathol 10: 11461–11470

Zhao J, Zou H, Han C, Ma J, Zhao J, Tang J (2018) Circlular RNA BARD1 (Hsa_circ_0001098) overexpression in breast cancer cells with TCDD treatment could promote cell apoptosis via miR-3942/BARD1 axis. Cell Cycle 17: 2731–2744. https://doi.org/10.1080/15384101.2018.1556058

Zhao L, Bode AM, Cao Y, Dong Z (2012) Regulatory mechanisms and clinical perspectives of miRNA in tumor radiosensitivity. Carcinogenesis 33: 2220–2227. https://doi.org/10.1093/carcin/bgs235

Zheng L, Chen J, Zhou Z, He Z (2017a) miR-195 Enhances the radiosensitivity of colorectal cancer cells by suppressing CARM1. Onco Targets Ther 10: 1027–1038. https://doi.org/10.2147/OTT.S125067

Zheng R, Liu Y, Zhang X, Zhao P, Deng Q (2017b) miRNA-200c Enhances radiosensitivity of esophageal cancer by cell cycle arrest and targeting P21. Biomed Pharmacother 90: 517–523. https://doi.org/10.1016/j.biopha.2017.04.006

Zheng ZQ, Li ZX, Zhou GQ, Lin L, Zhang LL, Lv JW, Huang XD, Liu RQ, Chen F, He XJ, Kou J, Zhang J, Wen X, Li YQ, Ma J, Liu N, Sun Y (2019) Long noncoding RNA FAM225A promotes nasopharyngeal carcinoma tumorigenesis and metastasis by acting as ceRNA to sponge miR-590-3p/miR-1275 and upregulate ITGB3. Cancer Res 79: 4612–4626. https://doi.org/10.1158/0008-5472.CAN-19-0799

Zhong Q, Chen Y, Chen Z (2020) LncRNA MINCR regulates irradiation resistance in nasopharyngeal carcinoma cells via the microRNA-223/ZEB1 axis. Cell Cycle 19: 53–66. https://doi.org/10.1080/15384101.2019.1692176

Zhou X, Lin Y, Chen Y, Wang L, Peng X, Liao J, Zeng H, Luo W, Wu D, Cai L (2021) Epstein-Barr virus (EBV) encoded microRNA BART8-3p drives radioresistance-associated metastasis in nasopharyngeal carcinoma. J Cell Physiol https://doi.org/10.1002/jcp.30320

Zhu H, Zhu X, Cheng G, Zhou M, Lou W (2015) Downregulation of microRNA-21 enhances radiosensitivity in nasopharyngeal carcinoma. Exp Ther Med 9: 2185–2189. https://doi.org/10.3892/etm.2015.2403